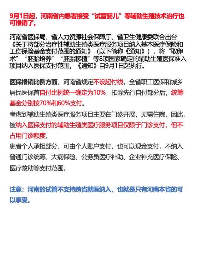
试管代怀男女比例&同性供卵代生,试管婴儿的大概费用,费用2万够不够! 代怀医院选性别,靠谱代生现如今,随着辅助生殖技术的普及,越来越多的人通过试管婴儿的方式来实现生儿育女的愿望,除了第三代试... 2025-04-24
哪里可以合法代怀_代生男孩价格捐卵,试管婴儿一般做几次会成功?费用2万够吗? 代生医院地址_哪里有找代怀的如今,很多无法正常生育的夫妻都会通过做试管婴儿来实现怀*的目的。试管婴儿是体外受精的一种,通... 2025-04-24